請教育部體現民主,傾聽多元!
與教師會上下交相賊,非民主行為!
發稿單位/新聞聯絡人/聯絡電話:
全國教育產業總工會文宣部主任 薛慧盈
全國教育產業總工會理事長 黃耀南
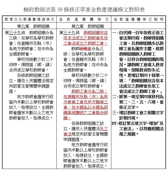
在新《教師法》草案於立法院場內場外一片吵嚷中要大幅修定之時,大家會發現這部新法除了用更嚴厲苛刻的態度在對待教師外,其於立法修法精神乃大開倒車。新《教師法》草案中有關「教師組織」部分,仍用「全國教師會」當作全體教師的代表。而所謂「全國教師會」目前成員全部與單一工會「全教總」相關成員重疊,其組成人員只能代表單一工會,更不能代表全體教師。
新《教師法》草案中第三十九條有關組織的定義,與現今教師組織運作完全不符。目前有實質運作的教師工會,包括:全教產、全教總、私教工會、高教工會…等工會。然所謂「全國教師會」成員卻完全只有「全教總」成員壟斷。全國只有少部分教師加入「全教總」,而由「全教總」所組成的「全國教師會」豈具有代表大多數教師之資格?
此外,就因為現《教師法》中,規定能參與主管機關代表的只有「教師會」派出成員,所以政府只須與「教師會」單方疏通合作,便能輕易推動各項法案。如此罔顧大多數教師的權益,難道是民主國家該有的態度?難道是政府修法的精神?
民國98年起,國家公布施行「公民與政治權利國際公約及經濟社會文化權利國際公約施行法(通稱兩公約施行法)」,使兩公約具有國內法律之效力,並明定限期政府機關應修正不符兩公約規定者。
其中公民與政治權利公約第二十二條及經濟社會文化權利公約第八條均明定,需保障工會組織權利,除為國家安全或公共安寧、公共秩序、維持公共衛生或風化、【不得限制】工會權利之行使。並不得妨礙國際勞工組織一九四八年第87號公約之工會權利保證。該公約第八條第二款明確指出「當地法律的規定不得損害本公約所規定的各項保證,其執行方式亦不得有這樣的情況。」如今執政者執意偏私教師會,貶抑教師工會之權利行使,並無上述正當理由,明顯為惡意修法之行徑。
且該公約第十條更明確定義「組織」一詞是指工會組織。與我國現行工會法第4條第三項 教師得依本法【組織】及加入工會。第6條 工會【組織類型】如下,但【教師】僅得【組織】及加入...之工會:二、產業工會...三、職業工會。實為已明確定義教師工會為教師組織。故凡,由教師成員合法組織立案的"產業工會"或"職業工會"均為教師組織,文義論理上應無疑義,行政行為豈可依偏狹之政治偏好,惡意曲解真意而「拘泥於所用之辭句」量身設計「教師會」為唯一具派出代表權之教師組織。
值此教師法修法期將進入二讀之際,為保障教師工會之法定任務。全教產呼籲立委諸公及教育部,勿惡意限縮「教師工會」所代表教師勞動者的組織發展權,勿剝奪教師工會實質教育政策參與權、協商權。
人權法治國家得之不易,切勿大開民主倒車。全台灣所有教師,皆應受法律保護;所有教師也應該有權利行使自己的權利!獨厚一個組織,只聽單方面的聲音,是上下交相賊!如此漠視教師權利、惡意修法的行為,必將受國際唾棄!
