崩解的基礎教育,血汗的代理教師
全教產要求教育部落實代理教師應有12個月薪資承諾
全教產要求教育部落實代理教師應有12個月薪資承諾
發稿單位/新聞聯絡人
全國教育產業總工會理事長 黃耀南
全國教育產業總工會文宣部主任 薛慧盈
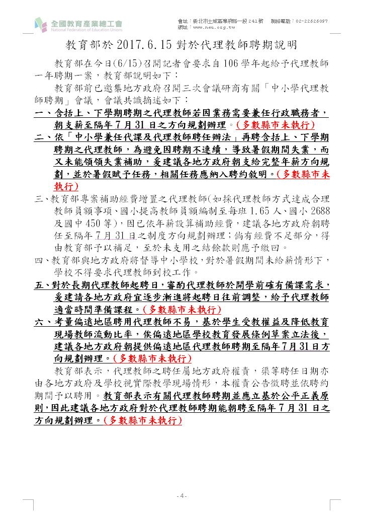
日前政府終於底定懸缺多時的教育部長由葉俊榮勝任,上任以來卻仍聚焦於台大校長聘任一案;但教育事務鉅細並陳,攸關於高中職以下的代理教師的工作權,長期在縣市政府托言經費不足、以及教育部的刻意忽略之下被犠牲。
除了教育部主管的國立高中職及金門縣外,其餘各縣市的代理教師其聘期均不滿一年(見附表一),薪水也隨聘期只核發10-11個月,其中最嚴重的是澎湖縣、台南市及宜蘭縣,開學當日才開始給薪。這些代理教師的工作與薪水沒有保障,每至暑假便須想辦法另謀出路。工作薪水的不穩定,也連帶影響到在學學生的受教權。教育部雖與各縣市政府召開多次會議,但縣市政府以經費不足等藉口仍然故我,於是導致一個台灣二種「薪情」的奇特現象。
大家都熟知「窮不能窮教育,苦不能苦孩子」的口號,但政府所做所為似乎背道而馳?學校代理教師是弱勢中的弱勢:每年擔憂工作不保、年薪只核發10個月,甚至於需在學校兼任教學以外的其他工作。加上教育部及縣市政府控管10~15%專任教師員額,以聘任代理教師取代,且逐年提高(見附表二),對於代理教師希望透過教師甄選成為專任教師的機會也逐年減少!
【全國教育產業總工會】長期關注代理教師的工作權益,也希冀教育部拿出魄力來,要求各縣市政府能正視教師的工作權、孩子的受教權,真正落實對教育的承諾,將經費花在真正該花的地方上。故【全教產】要求教育部落實代理教師應有12個月薪資承諾,若迫於經費無法立即到位,也應先立即補足兼任行政職及導師之代理教師應有12個月薪資之缺口,以免造成暑假學校人力不足窘境。
全國教育產業總工會(www.neu.org.tw )各會員工會:台南市大府城教育產業工會、新北市教育產業工會、臺北市學校教育產業工會、雙北教育產業工會、新竹縣教育產業工會、中華民國教育產業工會、全國高級中等學校教育產業工會、花蓮縣教師職業工會、花蓮縣教育產業工會、苗栗縣教師職業工會、苗栗縣教育產業工會、屏東縣教師職業工會、高雄市教育產業工會、桃園市教育產業工會、桃園市教師職業工會、基北中等教育產業工會、彰化縣教育產業工會、雲林縣高國中小教師職業工會、新北市中等教育教師職業工會、新竹市教育產業工會、臺中市教育產業工會、臺南市高中職教師職業工會、彰化縣教育產業工會


